
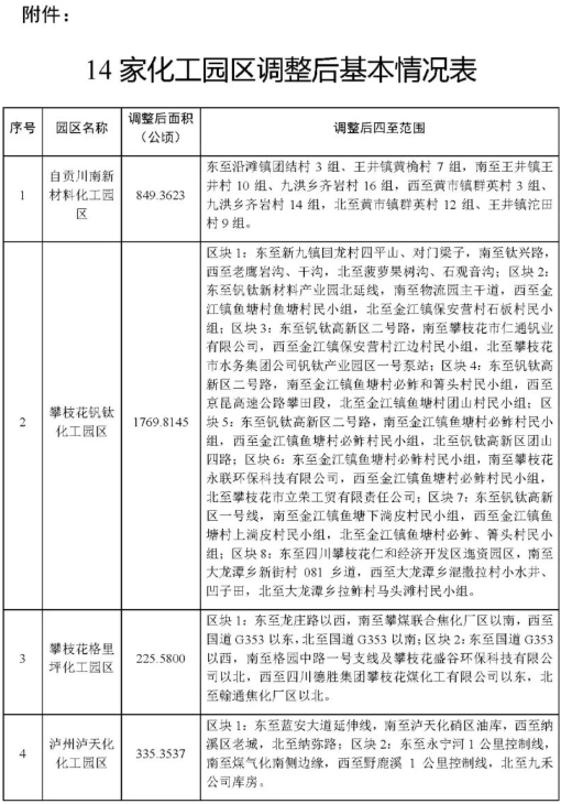
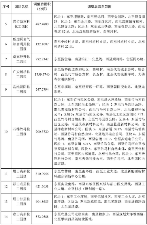
3月16日,四川省经济和信息化厅发布《关于公布自贡川南新材料等14家化工园区四至范围调整结果的通知》。根据《通知》,自贡川南新材料等14家化工园区四至范围调整已经四川省政府常务会议审议通过,现予以公布。
《通知》提到,各化工园区必须严格落实国家、四川省化工园区运行管理、建设发展有关规定和要求,必须严格执行国土空间规划、产业政策、安全和应急、环境保护、水资源刚性约束、河湖岸线管理等有关要求。对本次调整出化工园区的化工企业,仍由化工园区所在主体园区管委会参照化工园区相关要求加强日常监管。严禁突破化工园区四至范围开发,进一步加强化工园区安全环保风险管控,守牢安全环保底线,扎实推进化工园区高质量发展。





